首页
教职工
学生
关怀版
无障碍
导航
学校概况
学校简介
现任领导
学校章程
职能部门
党务
群团组织
行政
教辅部门
校园风光
院部导航
人才培养
本科教育
研究生教育
留学生教育
专科教育
继续教育
科学研究
科研动态
重点学科
科研平台
招生就业
本科招生
专科招生
留学生招生
继续教育
就业指导
校园生活
学生工作
健康青春
教工之家
合作交流
国际交流、港澳台交流
校企医监研合作
校务公开
信息公开
党建网
附属单位
附属卫生学校
附属周浦医院
附属崇明医院
附属嘉定区中心医院
附属奉贤区中心医院
附属金山区中心医院
附属上海市第六人民医院临港院区
附属喀什地区第二人民医院
附属杨浦区精神卫生中心
附属第一康复医院(虹口区江湾医院)(筹)
附属上海赫尔森康复医院(筹)
English
College of International Education
当前位置:
首页
招标信息
招标信息
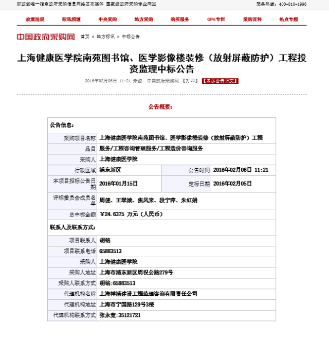
上海健康医学院南苑图书馆、医学影像楼装修(放射屏蔽防护)工程投资监理中标公告
作者:
来源:
发布时间:2016-03-06
浏览次数:
1177
责任编辑:
我要投稿
图片新闻
中国共产党上海健康医学院第一届...
实干争先促升级,乘势而上再突破...
沪芬携手育才 共筑健康未来 上海...
医学技术学院眼视光学专业召开20...
医学影像学院联合上海市分子影像...
凝心聚力启新程 实干笃行谱新篇—...
热点文章